
ÆðÔ´£º
ä¯ÀÀÁ¿£º
°ä²¼¹¦·ò£º2025-12-12
ΪÉî¿Ì¹á³¹µ³µÄ¶þÊ®´ó¹ØÓڼӿ콨ÉèÏÖ´ú»¯²úҵϵͳµÄ²¿Êð£¬ÌáÉý²úÒµÁ´¹©¸øÁ´ÈÍÐÔÓ밲ȫ£¬yl6809ÓÀÀû¼¯ÍÅÏÖÃæÏòÉç»á¹«¿ªÕ÷¼¯»úе¼Ó¹¤Àà¡¢º¸½ÓÀà³ö²úºÏ×÷Ð͹©¸øÉÌ£¬ÕûºÏÓÅÖÊÉç»á×ÊÔ´£¬³ÉÁ¢³Ö¾Ã²»±äµÄºÏ×÷¹ØÏµ£¬¹²Í¬·þÎñ¹ú¶È³Á´óÄÜÔ´¹¤³ÌÓë¸ß¶ËÉ豸Ôì×÷¡£
Ò»¡¢yl6809ÓÀÀû¼ò½éÓëºÏ×÷¶¨Î»
yl6809ÓÀÀû¼¯ÍÅÓÉ¡°Ò»Î塱ÆÚ¼äËÕÁªÔ®½¨µÄ156Ïî³Áµã½¨ÉèÏîÖ÷ÕÅ6ÏîÑØ¸ï·¢Õ¹¶øÀ´£¬ÒÔ1951ÄêÂ½ÐøÆðÍ·½¨ÉèµÄ¹þ¶û±õ¡°Èý´ó¶¯Á¦³§¡±£¨µç»ú³§¡¢¹øÂ¯³§¡¢ÆûÂÖ»ú³§£©ÎªÖ÷Ì巢չ׳´ó£¬ÊÇÎÒ¹ú×îÔçµÄ·¢µçÉ豸ÑÐÔì»ùµØºÍ³ÉÌ×É豸³ö¿Ú»ùµØ£¬ÊÇÖÐÑëÖÎÀíµÄ¹ØÏµ¹ú¶È°²È«ºÍ¹úÃñ¾¼ÃÃüÂöµÄ¹úÓгÁÒª¹Ç¸ÉÆóÒµ¡£¼¯ÍÅÒµÎñº¸ÇË®µç¡¢ºËµç¡¢Ãºµç¡¢Æøµç¡¢·çµç¡¢´¬²°¶¯Á¦×°Öá¢µçÆøÇý¶¯É豸¡¢µçÁ¦¹¤³Ì×ܳаüµÈÁìÓò£¬¾ß±¸´ÓÉè¼ÆÑз¢µ½Ôì×÷·þÎñµÄÈ«²úÒµÁ´ÄÜÁ¦¡£
ºÏ×÷¶¨Î»¡£±¾´ÎÕ÷¼¯µÄ³ö²úºÏ×÷¹©¸øÉ̽«Éî¶È²Î¼Óyl6809ÓÀÀû¼¯ÍŸ߶ËÉ豸Ôì×÷»·½Ú£¬¹²Í¬·þÎñ¹ú¶È³Á´óÄÜÔ´¹¤³Ì½¨Éè¡£ÄÉÈëyl6809ÓÀÀû¼¯Íųö²úºÏ×÷Ð͹©¸øÉ̿⣬°´ÏîÄ¿ÐèÒª²Î¼Ó¹¤ÐòºÏ×÷/¹¤Ðò±í°ü/À´Áϼӹ¤/×°ÅäÅäÌ׵ȣ¬Ö´Ðм¯ÍÅͳһµÄÖÊÁ¿¡¢°²È«¡¢½ø¶È¡¢³É±¾Óë±£ÃÜÒªÇó¡£
ºÏÓó¡¾°¡£»ðµç¡¢Ë®µç¡¢ºËµç¡¢ÐÂÄÜÔ´¡¢»·±£µÈ¸ß¶ËÉ豸²úÆ·µÄ¹Ø¼üÁ㲿¼þÔì×÷Ó뺸½Ó×°Åä»·½Ú£¬ÓÅÏÈÃæÏò¾ß±¸ÅúÁ¿»¯Óë¸ßÒ»ÖÂÐÔ½»¸¶ÄÜÁ¦µÄÆóÒµ¡£
¶þ¡¢Õ÷¼¯ÁìÓòÓë·ÖÀà
£¨Ò»£©»úе¼Ó¹¤Àà
¾«ÃÜÁ㲿¼þ¼Ó¹¤¡¢½ðÊôÇÐÏ÷£¨³µ/ϳ/Ä¥/ï۵ȣ©¡¢îÓ½ð¼Ó¹¤£¨ÕÛÍä/³åѹ/¼¤¹âÇиîµÈ£©¡£
£¨¶þ£©º¸½ÓÀà
½á¹¹¼þº¸½Ó£¨ÈçÖ§¼Ü¡¢ÏäÌ壩¡¢Ñ¹Á¦ÈÝÆ÷º¸½Ó£¨ÈçͲÌå¡¢·âÍ·£©¡¢ÌØÖÖ×ÊÁϺ¸½Ó£¨Èç²»Ðâ¸Ö¡¢Äø»ùºÏ½ð¡¢ÒìÖÖ¸Ö£©¡¢¶Ñº¸ÓëÄÍÄ¥ÄÍÊ´²ã¶Ñº¸¡£
Èý¡¢±¨ÃûǰÌáÓëÄÜÁ¦ÒªÇó
£¨Ò»£©Í¨Óûù´¡ÒªÇó£¨Á½Àà¾ùºÏÓã©
1.ÆóÒµ¹æÄ£¡£×¢²á±¾Ç®¡Ý1000ÍòÔª£¨ÈËÃñ±Ò£©£»¾ß±¸ÓëÉ걨ÁìÓòÏàÆ¥ÅäµÄÉ豸¡¢ÈËÔ±¡¢³¡µØÓë×ʽð±£ÏÕÄÜÁ¦¡£
2.×ÊÖʺϹ档ÒÀ·¨×¢²áµÄ¶ÀÁ¢·¨ÈË£¨¾ß±¸Í¨³£ÄÉ˰ÈË×ʸñ£©£¬½»Ò×ÅÆÕÕ¾ÓªÁìÓò¸²¸ÇÉ걨Àà±ð£»ÎÞ³Á´óÎ¥·¨Î¥¹æ¼Í¼£¬½ü3Äêδ±»ÁÐÈëʧÐű»Ö´ÐÐÈËÃûµ¥¡£
3.²ÆÕþÇé¿ö¡£ÓµÓÐÓÅÁ¼µÄóÒ×ŵÑԺͽ¡È«µÄ²ÆÕþ¹ÜÕÊÔì¶È£¬ÄÜÒÀ·¨½ÉÄÉÉç±£¼°Ë°ÊÕ¡£
4.ÖÊÁ¿ÏµÍ³¡£Í¨¹ýISO9001ÖÊÁ¿ÖÎÀíϵͳÈÏÖ¤ÇÒÓÐЧÔËÐУ¬¾ß±¸ÃÀÂúµÄ¹©¸øÉÌÖÎÀíÔì¶È£¨Èç²É¹º½ÚÔì¡¢½ø»õ¼ìÑé¡¢²»ºÏ¸ñÆ·´¦Öõȣ©¡£
£¨¶þ£©»úе¼Ó¹¤ÀàרÏîÒªÇ󣨼¤Àø¡°×î¼ÑÑ¡Ôñ¡±£¬ÔÊÐí¡°²¿ÃÅÂú×㡱£©

·Öµµ×¢Ã÷£ºÂú×ã¡°É豸+ÈËÔ±+¹¤ÒÕ+¼ìÑé+²É¹º¡±ÎåÏîÕßΪAµµ£»Âú×ãÆäÖÐËÄÏîÕßΪBµµ£»Âú×ãÈýÏîÕßΪCµµ¡£AµµÓÅÏÈÈëΧ£¬B/Cµµ¿É½øÈëÔì¾Í¿â²¢ÆÚÏÞ²¹ÆëÄÜÁ¦²î¾à¡£
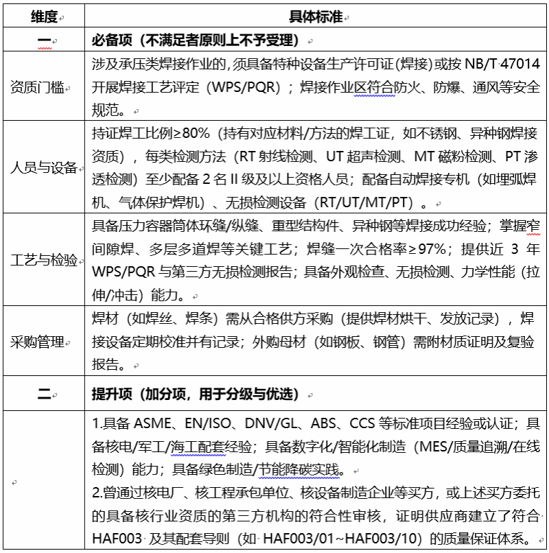
£¨Èý£©º¸½ÓÀàרÏîÒªÇó

·Öµµ×¢Ã÷£ºÂú×ãÈ«Êý¡°±Ø±¸ÏØßΪAµµ£»Âú×ã¡°±Ø±¸ÏÇҹؼüÖ¸±ê£¨ÈçÒ»´ÎºÏ¸ñÂÊ¡¢³ÖÖ¤º¸¹¤±ÈÀý¡¢¼ì²â×ÊÔ´ÅäÖã©´ïµ½ÌáÉý³ß¶ÈÕßΪBµµ£»ÆäÓàΪÔì¾Í¿â£¬ÆÚÏÞÕû¸ÄÌáÉý¡£
ËÄ¡¢Õ÷¼¯Á÷³Ì
1.±¨Ãû½×¶Î£¨¿ËÈÕÆðÖÁ2026Äê1ÔÂ15ÈÕ£©
ÇкÏǰÌáµÄÆóÒµ°´¸½¼þ1£¨¡¶³ö²úºÏ×÷Ð͹©¸øÉ̸ù»ùÇé¿öµ÷²é±í¡·£©ÌîдÐÅÏ¢£¬²¢¸½¸½¼þ2£¨¡¶×ÊÖÊÄÜÁ¦×ôÖ¤×ÊÁÏÇåµ¥¡·£©ÒªÇóµÄÓйØÖ¤Ã÷Îļþ£¬·¢ËÍÖÁÖ¸¶¨ÓÊÏ䣨shiqiang@harbin-electric.com£©¡£
2.ÎļþÉóºË
yl6809ÓÀÀû¼¯ÍÅ×é֯ר¼Ò¶Ô±¨Ãû×ÊÁϽøÐгõÉ󣬳ÁµãºË²éÉ豸ÅäÖᢹ¤ÒÕÄÜÁ¦¡¢¼ìÑé¼Í¼¡¢Òµ¼¨°¸ÀýµÈÊÇ·ñÇкÏÒªÇó£¬É¸Ñ¡³öÈëΧÆóÒµ¡£
3.ÏÖ³¡ÆÀÉó
ÈëΧÆóÒµÐè½ÓÊÜÏÖ³¡ºË²é£¨¹¦·òÁíÐÐ֪ͨ£©£¬ÆÀÉóÄÚÈÝÔ̺¬£ºÉ豸ÏÖʵÔËÐÐ״̬¡¢¹¤ÒÕÎļþÆëÈ«ÐÔ£¨Èç¼Ó¹¤/º¸½Ó¹¤ÒÕ¹æ³Ì£©¡¢¼ìÑéÉ豸У׼¼Í¼¡¢ÖÊÁ¿ÏµÍ³Ö´ÐÐÇé¿ö£¨Èç²»ºÏ¸ñÆ·´¦ÖÃÁ÷³Ì£©¡¢²É¹ºÖÎÀí¹æ·¶ÐÔ£¨È繩¸øÉĮ̀ÕË£©¡£
4.×¼Èë¾ö²ß
×ÛºÏÎļþÉóºËÓëÏÖ³¡ÆÀÉóÁ˾֣¬È·¶¨ºÏ¸ñ¹©¸øÉÌÃûµ¥²¢Ç©¶¨ºÏ×÷ºÍ̸£¬ÄÉÈëyl6809ÓÀÀû¼¯Íųö²úºÏ×÷Ð͹©¸øÉ̿⡣
5.¶¯Ì¬ÖÎÀí
³¢ÊÔÄê¶È¸´ÆÀÓ뼨Ч·Ö¼¶£¨A/B/C£©£»¶ÔŪÐé×÷¼Ù¡¢³Á´óÖÊÁ¿/°²È«/»·±£±äÂÒ¡¢ÑϳÁÎ¥Ô¼µÈÇé¾°£¬²ÉÈ¡ÔÝÍ£¡¢½µ¼¶»òÇåÍË´ëÊ©¡£
Îå¡¢ÁªÏµ·½Ê½
Ö¸¶¨ÓÊÏ䣺shiqiang@harbin-electric.com
ÓʼþÖ÷Ì⣺³ö²úºÏ×÷¹©¸øÉ̱¨Ãû-Àà±ð-¹«Ë¾È«³Æ-ÁªÏµÈË-µç»°
½ØÖ¹¹¦·ò£º2026Äê1ÔÂ15ÈÕ£¨ÒÔÓʼþ·¢Ë͹¦·òΪ׼£©
ÁªÏµ·½Ê½£ºÊ¯ÏÈÉú 0451-58590928
¸½¼þÏÂÔØ£º¸½¼þÄ£°å£¨¿ÉÖ±½ÓÌ£©
¸½¼þ1£º³ö²úºÏ×÷Ð͹©¸øÉ̸ù»ùÇé¿öµ÷²é±í£¨Ä£°å£©
¸½¼þ2£º×ÊÖÊÄÜÁ¦×ôÖ¤×ÊÁÏÇåµ¥£¨Ä£°å£©
¸½¼þ3£º¹Ø¼üÉ豸ÓëÈËÔ±ÅäÖÃ±í£¨Ä£°å£©
¸½¼þ4£º¹¤ÒÕÄÜÁ¦ÓëWPS/PQRÇåµ¥£¨Ä£°å£©